Сборка и крепление коллекторного узла пневмоподвески
Сборка и крепление коллекторного узла пневмоподвескиСборка и крепление коллекторного узла пневмоподвескиСборка и крепление коллекторного узла пневмоподвески. Полезная информация от Арайд
1. Коллектор под элемент подогрева
2. Реле давления (NPT 1/8) *
3. Клапан предохранительный (NPT 1/4)
4. Резьбовая заглушка (G 1/4)
5. Порт для подключения компрессора (NPT 1/4)
6. Элемент подогрева коллекторного узла (патрон с лампой W5W)**
Сборка и крепление коллекторного узла пневмоподвескиСборка и крепление коллекторного узла пневмоподвескиСборка и крепление коллекторного узла пневмоподвески. Полезная информация от Арайд Не допускается установка реле давления вне кузова а/м. Для установок снаружи а/м использовать герметичное реле (не входит в комплект поставки).
* Реле давления необходимо расположить вертикально, контактной группой вверх.
** Лампочка обеспечивает подогрев и поддержание положительной температуры распределительного узла, данная опция обязательна для установки в регионах с холодным климатом.
Сборка и крепление коллекторного узла пневмоподвескиСборка и крепление коллекторного узла пневмоподвескиСборка и крепление коллекторного узла пневмоподвески. Полезная информация от Арайд В зависимости от модификации системы и модели компрессора, используйте следующие виды креплений коллекторного узла. Виды креплений смотрите ниже.
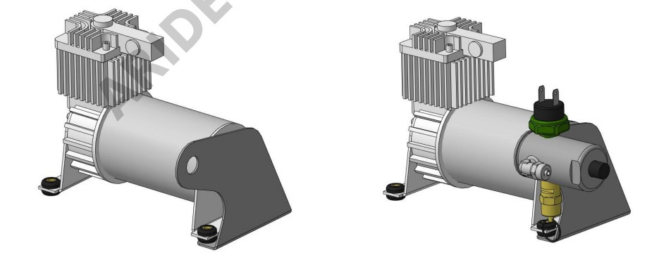
Крепление коллекторного узла для модели компрессора 100С
Сборка и крепление коллекторного узла пневмоподвескиСборка и крепление коллекторного узла пневмоподвескиСборка и крепление коллекторного узла пневмоподвески. Полезная информация от Арайд
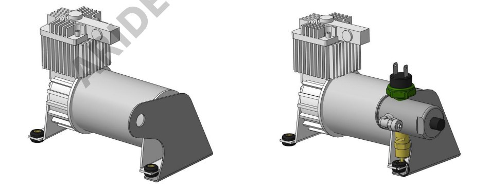
Крепление коллекторного узла для модели компрессора 444С, 325С
Сборка и крепление коллекторного узла пневмоподвескиСборка и крепление коллекторного узла пневмоподвескиСборка и крепление коллекторного узла пневмоподвески. Полезная информация от Арайд
Для крепления кронштейна коллектора к компрессору используйте крепеж: винт с цилиндрической головкой под шестигранник DIN 912 М5 12 – 2 шт



